-
首頁>>
新聞動態>>
必威体育世界杯官网下载
必威体育世界杯官网下载
廣州生物院等在iPS細胞的表觀遺傳特征研究上取得突破
近日,betway体育下载 姚紅傑研究員課題組與同濟大學生命科學與技術學院江賜忠教授課題組合作在國際學術期刊Cell Death & Disease發表了題為Genome-wide DNA methylation analysis reveals that mouse chemical iPSCs have closer epigenetic features to mESCs than OSKM-integrated iPSCs的研究成果,揭示了化學小分子來源iPS細胞的表觀遺傳特征更加接近於ES細胞的表觀遺傳特征。
胚胎幹細胞(ES細胞)在再生醫學的臨床應用具有很大的應用潛力,但是由於其存在倫理問題而限製了其應用。據報道使用經典的四個轉錄因子Oct4, Sox2, Klf4和c-Myc誘導獲得的誘導多能幹細胞(4F-iPS細胞)與ES細胞存在表觀修飾差異的現象。北京大學鄧宏魁教授最早采用化學小分子誘導獲得多能幹細胞(C-iPS細胞)的方法開啟了全新的iPS細胞獲取的方法,但是至今對C-iPS細胞表觀遺傳特征知之甚少。
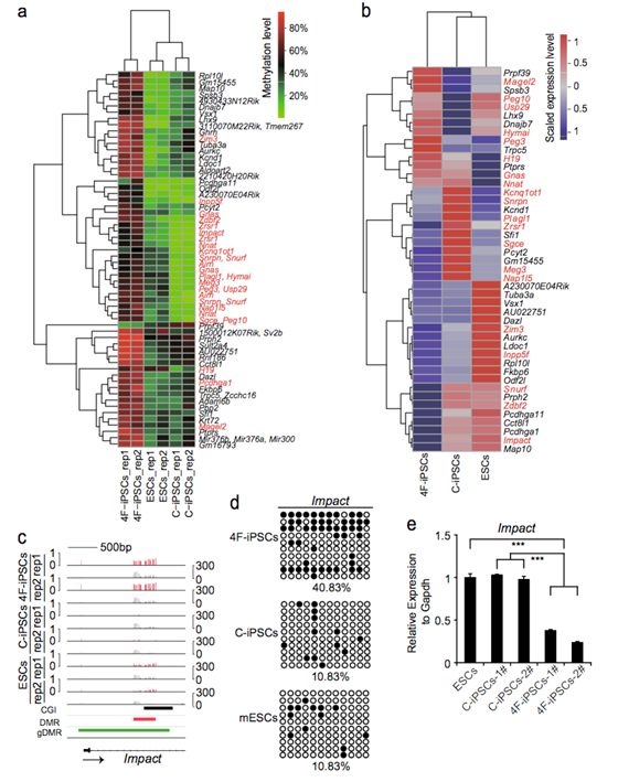
在該研究中,姚紅傑課題組在運用化學小分子成功將小鼠成纖維細胞誘導為C-iPS細胞的基礎上,與江賜忠課題組合作研究了C-iPS細胞、4F-iPS細胞和mES細胞的DNA甲基化圖譜與基因表達之間的關係。研究者首先通過簡並亞硫酸鹽測序(RRBS)和轉錄組測序分別獲得了培養在相同條件下的C-iPS細胞、4F-iPS細胞和mES細胞的DNA甲基化圖譜和基因達譜數據。通過分析發現,雖然C-iPS細胞、4F-iPS細胞和mES細胞在全基因組水平上甲基化程度基本接近,但是前兩者的甲基化程度都略高於mES細胞;而且4F-iPS細胞的DNA甲基化程度要高於C-iPS細胞。研究者發現,與4F-iPS細胞相比,C-iPS細胞的反轉錄轉座元件的甲基化狀態更加接近於mES細胞的反轉錄轉座元件的甲基化狀態。而且,C-iPS細胞與mES細胞的印記基因有相似的DNA甲基化和基因表達水平,而4F-iPS細胞中的很多印記基因被異常DNA高甲基化而沉默。該研究結果表明化學小分子誘導獲得的iPS細胞可能為基礎研究和將來臨床應用都提供了一個較好的策略,而轉錄因子誘導獲得的iPS細胞所導致印記基因異常DNA甲基化可能是將來臨床應用的一個限製因素。

C-iPS細胞、4F-iPS細胞和mES細胞DMRs的DNA甲基化狀態對基因表達的影響
